了解最新公司动态及行业资讯
装配式住宅是指把传统建造方式中的大量现场作业工作转移到工厂进行,在工厂加工制作好建筑用构件和配件,如楼板、墙板、楼梯、阳台等运输到建筑施工现场,通过可靠的连接方式在现场装配安装而成的住宅房屋称为装配式住宅。
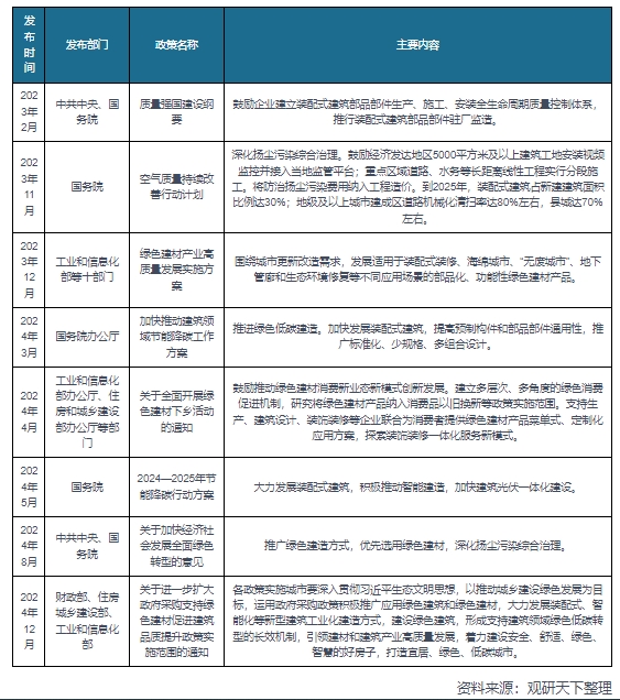
我国装配式住宅行业相关政策
为推动装配式住宅行业的发展,我国发布了多项行业政策,如2024年12月财政部、住房城乡建设部、工业和信息化部发布的《关于进一步扩大政府采购支持绿色建材促进建筑品质提升政策实施范围的通知》提出各政策实施城市要深入贯彻习近平生态文明思想,以推动城乡建设绿色发展为目标,运用政府采购政策积极推广应用绿色建筑和绿色建材,大力发展装配式、智能化等新型建筑工业化建造方式,建设绿色建筑,形成支持建筑领域绿色低碳转型的长效机制,引领建材和建筑产业高质量发展,着力建设安全、舒适、绿色、智慧的好房子,打造宜居、绿色、低碳城市。
我国装配式住宅行业部分相关政策情况

部分省市装配式住宅行业相关政策
为了响应国家号召,各省市积极推动装配式住宅行业的发展,比如2024年12月上海市发布的《关于全面加强本市固体废物综合治理的工作方案》提出持续推进装配式和全装修建筑,鼓励采用模块化部件、组合式设计、易回收和重复利用材料进行建筑内装。
我国部分省市装配式住宅行业相关政策情况

上一篇:没有了!